马来西亚标准化研究院 SIRIM 于 2025 年 9 月发布《各类电池及储能设备认证与标识导引》,自 2025 年 10 月 15 日起,相关电池及储能系统已正式纳入 SIRIM 产品认证计划(PCS)强制认证范围。制造商需取得产品认证计划证书(PCS 证书),并在获证产品上加贴 SIRIM 安全标签(SIRIM Label),方可证明产品符合马来西亚安全与质量标准。
结合当地市场及海关抽检情况反馈,为进一步提升电池类产品出口马来西亚的通关与市场准入便利性,现再次提醒广大客户,务必严格落实 SIRIM 强制认证要求。
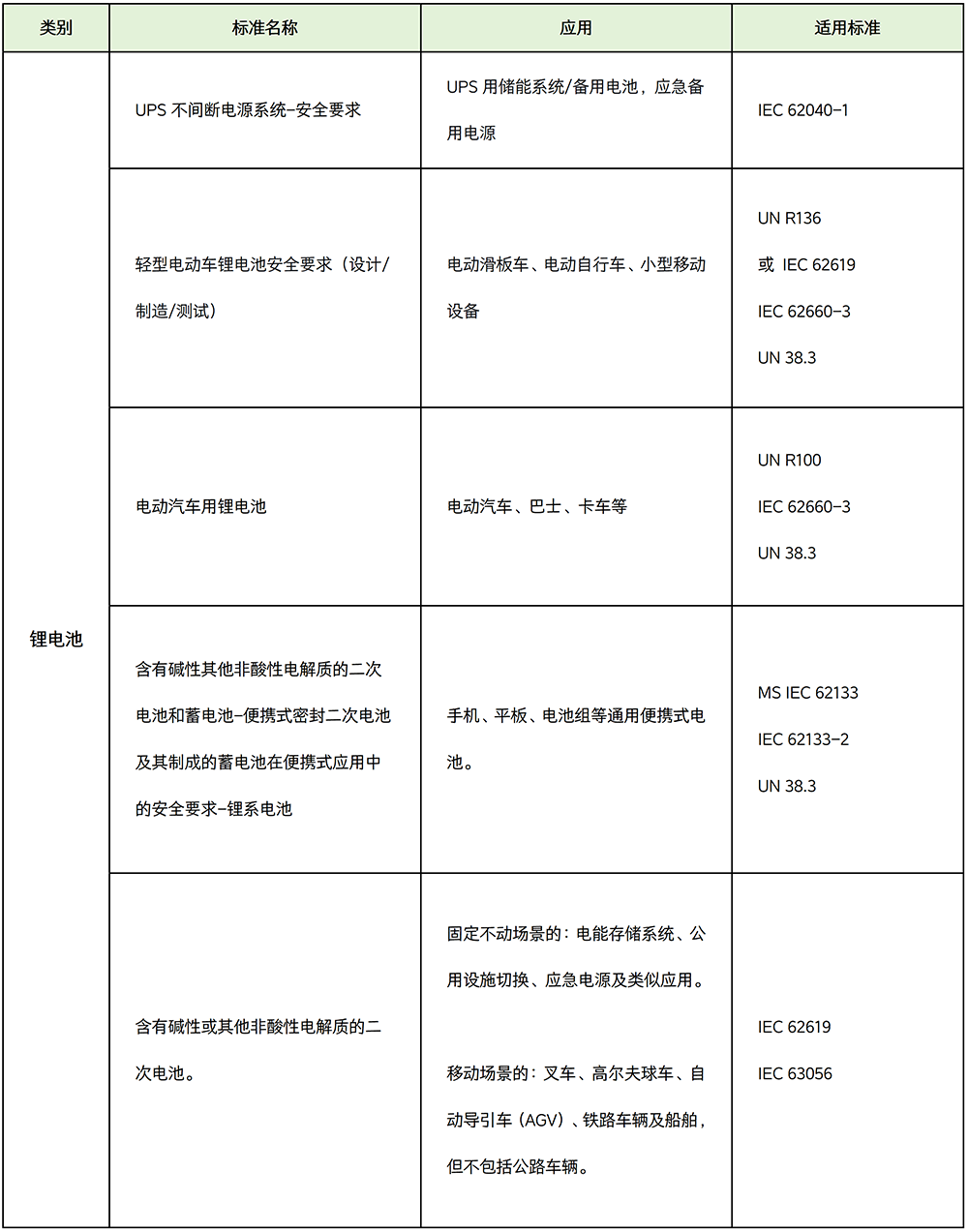
【电池合规性与标准(锂电池、铅酸电池、镍基电池)】



【认证类型】
马来西亚SIRIM机构对电池的强制认证要求分为TYPE1B和TYPE5两种认证类型可供选择:
在PCS之下:
✅ 类型5,或
✅ 类型1B(批次)
申请人应选择类型5或类型1B(批次),选定后,需遵守与所选认证相关的所有要求和流程应采取的类型。每项认证的要求类型见下表。符合所有要求并完成相应流程后,将颁发产品认证证书(Type5)或批次证书(Type1B)。

【马来西亚电池SIRIM认证流程】
a.准备技术文档:产品信息、进口商信息、授权信、申请表、完整有效的CB测试、UN38.3报告等;
b.根据认证类型选择申请SIRIM Batch证书或者SIRIM PCS证书。
c.Type1B类型需要申请 Batch证书,仅用于批次申请,进口商每批次均需要送样品到马来西亚进行测试,并且加贴标签。
d.Type5类型需要申请SIRIM PCS证书,如果您一年内有多批次产品出口马来西亚,建议您申请PCS证书,这需要验厂,费用会增加,但验厂后不需要每批次寄样检测,有效期1年,往后每年仍然需要验厂,并审查马来西亚仓库。
【认证标识与SIRIM标签】
通过SIRIM PCS认证的储能电池产品,需在产品本体或外包装上规范张贴以下两类标识,确保合规性:
1、MS认证标签
该标签是产品通过SIRIM PCS认证的核心凭证,标签上清晰标注“SIRIM”标识及对应的认证标准编号(如IEC XXXX:XX格式),直观展现产品的合规资质,方便监管部门及消费者查验。

2、SIRIM安全标签
作为带二维码的专用防伪标签,标签上印有唯一的识别编码(如示例中的“VEOX00000”)。消费者及监管机构可通过扫描二维码,快速验证产品认证信息的真伪,有效防范假冒伪劣产品流入市场。企业需在获取认证证书后,单独申请该安全标签,确保产品同时满足合规展示与防伪溯源需求。

ACG提醒:
2025年马来西亚储能电池强制认证新规已正式落地,SIRIM PCS认证与双标签张贴是产品入市的核心门槛。建议相关出口企业需尽早对照产品类别明确适用标准,提前规划认证流程,避免延误市场准入进度。